yl7703永利集团
师大首页
访问旧版
联系我们
蒙语
English
首页
永利概况
党建工作
本科生培养
研究生培养
永利集团
团学工作
校友之家
首页
学院动态
学术动态
教师风采
通知公告
下载专区
您的位置:
首页
→
通知公告
→ 正文
通知公告
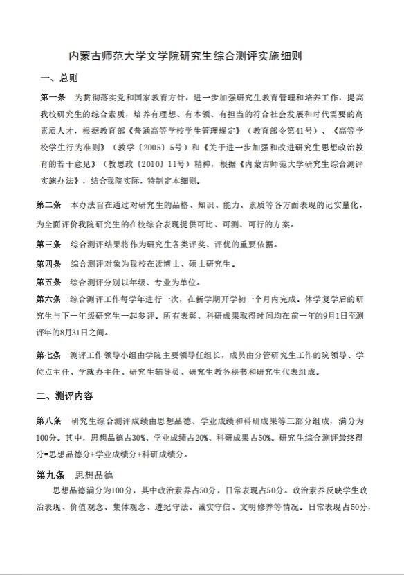
yl7703永利集团研究生综合测评实施细则
[日期:2025-08-27]
上一条:
关于举办yl7703永利集团第三届中华经典诵唱大赛的方案
下一条:
yl7703永利集团2025届本科生预计毕业生名单